当前位置: 首页 >> 科学研究 >> 科研成果 >> 正文

【信息速递-成果获奖】beat365官网柴铎副教授、本科生张栋获中国土地科学论坛优秀论文特等奖

[发布时间]:2020-11-02[浏览次数]:

 

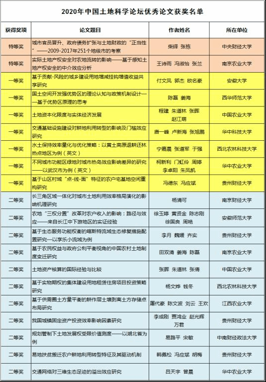
1016-17日,2020年中国土地科学论坛在贵州财经大学成功举行。经过多轮专家评审,最终评选出优秀论文20篇,其中,特等奖论文2篇,一等奖论文7篇,二等奖论文11篇。beat365官网柴铎副教授和本科生张栋合作撰写的论文《城市官员晋升、政府债务扩张与土地财政的“正当性”—2009-2017251个地级市的考察》获得特等奖。