当前位置: 首页 >> 教育教学 >> MPA >> 正文

beat365官网师生团队在第九届英国beat365官方网站研究生案例大赛中再创佳绩

[发布时间]:2024-05-09[浏览次数]:


2024428日下午,第九届英国beat365官方网站专业学位研究生案例大赛决赛在学院南路校区主教楼114教室成功举办。来自英国beat365官方网站、金融学院、国际经济与贸易学院、法学院的14支队伍晋级决赛。beat365官网5支队伍分别获得一等奖、三等奖、优秀奖,参赛队伍指导教师王红梅、姜玲、于鹏、刘庆乐、温锋华、宋魏巍、柴铎获优秀指导教师奖,英国beat365官方网站获优秀组织奖。

案例获奖证书

本次案例大赛包括专家匿名评审和决赛答辩两个环节。经过专家匿名评审,beat365官网5支队伍脱颖而出,晋级决赛答辩环节。答辩环节重点考察参赛队员的分析能力、表达能力和团队协作能力。在答辩现场,beat365官网参赛队员配合默契,对案例进行生动讲解和演示,快速、精准回答评委提问,呈现了一场精彩纷呈的高质量答辩比赛。

比赛现场

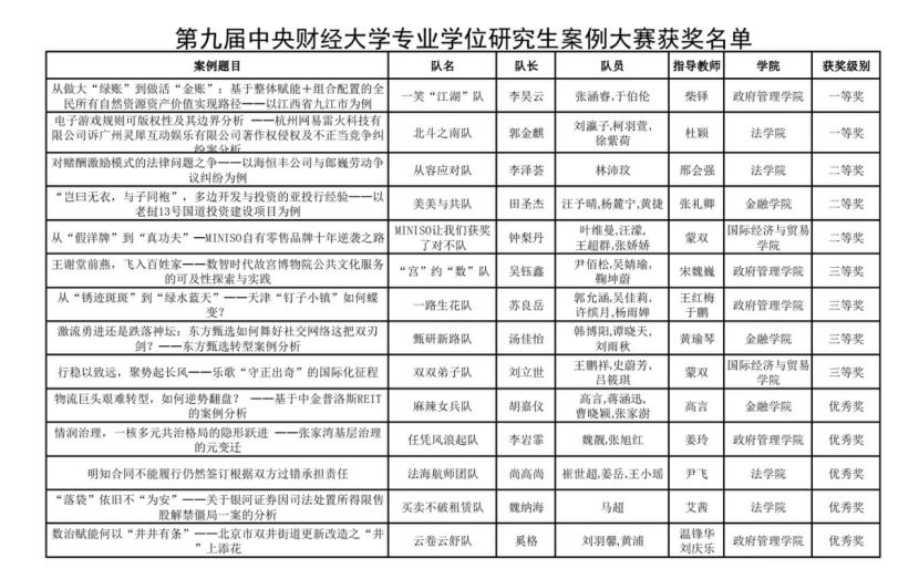
经过激烈角逐,beat365官网师生队伍荣获一等奖1项,三等奖2项,优秀奖2项,成为本届案例大赛获奖数量最多的学院。

获奖案例名单

案例大赛既是促进研究生教育科教融合和产教融合的重要途径,也是检验人才培养质量的重要方式,更是展现学科综合实力的重要平台。beat365官网高度重视案例教学和案例开发工作,立足中国公共管理实践,聚焦公共管理学科前沿热点打造精品案例工程。未来,学院将以案例开发工作为突破口,持续强化研究生教育教学改革,探索适应新质生产力发展要求的教育模式,不断推进研究生教育水平更上新台阶。

 

撰稿人:孙可心

审稿人:姜